公式学习
权威信息
财经资讯
门户
数据工具
行业数据
常用工具
学习交流
7*24电报快讯
新媒体
小程序/公众号
研报平台
直播视频
软件技术
国外网站
价值投资书单
常用软件
网站提交
首页
超凡博客
简洁版
热榜
首页
•
天天涨停
•
复盘
•
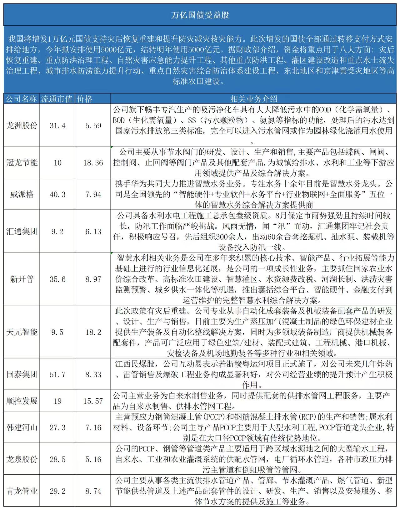
万亿国债受益股(转自网络)
万亿国债受益股(转自网络)
复盘
2年前 (2023)发布
内蒙股
408
0
0
注:非整理,内容来自微信群里别人转发。
# 复盘
©
版权声明
文章版权归作者所有,未经允许请勿转载。
上一篇
室温超导概念
下一篇
小米汽车概念-转自财联社
相关文章
2022年6月13日大盘疑点
中招了。。。
2023.5.25空转多记录
12.4复盘,被手续费搞的晕头转向。
卫星互联网概念
总结一下和持仓吧
暂无评论
暂无评论...
添加小工具
点此为“正文侧边栏”添加小工具
搜索
A股
财经
社区
生活
搜索
百度
Google
360
搜狗
Bing
神马
抖音
A股
问财一下
新浪研报
同花顺F10
北向资金数据
融资融券数据
龙虎榜搜索
财经
东财股吧
雪球
淘股吧
韭菜公社
问董秘
巨潮资讯
社区
知乎
微信
微博
豆瓣
搜外问答
生活
淘宝
京东
下厨房
香哈菜谱
12306
快递100
去哪儿
热门推荐:
最新公告